Tecnologías de la Información

NS – TI – 187 Telemetría y diagnóstico con IA de convertidores CD-CD para aplicaciones de electromovilidad

Energía asequible y no contaminante
Industria, innovación e infraestructura
Ciudades y comunidades sostenibles

Asesor: Dr C. M. Jorge Edmundo Mastache Mastache

Instituci: Universidad de Ixtlahuaca CUI

Superior (Licenciatura)

Jessica Garduño[Alvarez], Aarón Fernando López[Salazar], Angel Daniel Martinez[Lopez]

Este trabajo presenta el desarrollo de una plataforma inteligente de telemetría y diagnóstico para convertidores CD-CD, componentes críticos en la electromovilidad. Ante las limitaciones de los sistemas de monitoreo pasivo convencionales, que ignoran dinámicas no lineales y reducen la vida útil de las baterías de litio, se propone una capa de software basada en Inteligencia Artificial (IA) y Sistemas de Tiempo Real.

La metodología se dividió en cinco fases: diagnóstico de requerimientos, diseño de arquitectura de datos (utilizando PostgreSQL y FastAPI), integración de hardware mediante el microcontrolador ESP32, pruebas de software y validación experimental con instrumentación física. El sistema resultante utiliza una red neuronal con dos capas ocultas de 512 neuronas para predecir el comportamiento dinámico del convertidor con una tasa de muestreo de 10 a 15 datos por segundo.

Los resultados demuestran que los algoritmos predictivos superan a los controladores PID tradicionales al anticipar fallas y optimizar la curva de carga, reduciendo el estrés térmico. Aunque el control físico sigue siendo convencional, la investigación valida la viabilidad de usar Gemelos Digitales e IA para mejorar la eficiencia energética y la autonomía vehicular. El proyecto se alinea con los Objetivos de Desarrollo Sostenible (7, 9 y 11), sentando las bases para una infraestructura de transporte eléctrico más sostenible y confiable en México.

This research develops an AI-based telemetry and diagnostic platform for DC-DC converters in electromobility applications. Current monitoring systems often fail to capture complex non-linear dynamics, leading to premature lithium battery degradation. To address this, a high-level software layer was integrated using Machine Learning and Real-Time Systems. The architecture features an ESP32 microcontroller for data acquisition, a PostgreSQL database, and a neural network designed to predict dynamic behavior and identify operational anomalies. Experimental validation confirmed that the system accurately tracks voltage and current fluctuations, offering a predictive maintenance tool that surpasses conventional passive monitoring. This study provides a scalable framework to enhance energy efficiency and vehicle autonomy, contributing to sustainable transportation infrastructure.

Náhuatl:

Inin tequitl quichihua ce yancuic tepozmachiotl ica “IA” ic quitzetzelozque in chicahualiztli itech tepozmimalocuanimeh. Quinequi ma amo polihui in “litio” huan ma cualli nenemi in tepozmalacatl. Ica yancuic tlanehuiliztli, tictlachiahque in ohtli ic tlacualchihualiztli huan yancuic chicahualiztli.

Español:

Este trabajo crea un nuevo sistema con IA para supervisar la energía en vehículos eléctricos. Busca que no se agote el litio y que el vehículo avance bien. Con nuevo conocimiento, miramos el camino hacia la optimización y la energía limpia.

Los convertidores CD-CD son esenciales en la electromovilidad, pero su supervisión actual es básica e ignora dinámicas no lineales complejas. Este trabajo surge para crear una capa de software inteligente que trascienda el monitoreo pasivo, buscando prevenir la degradación de las baterías de litio y maximizar la autonomía del vehículo mediante un análisis en tiempo real.

El objetivo es desarrollar una plataforma de telemetría y diagnóstico basada en IA que optimice la eficiencia energética mediante el procesamiento de datos. Se plantea la hipótesis de que los algoritmos predictivos superan a los controladores PID convencionales al anticipar fallas y precisar la curva de carga, aunque el estudio se limita inicialmente a condiciones controladas de laboratorio debido a la capacidad del hardware embebido.

La relevancia de este trabajo reside en la transición de la infraestructura de electromovilidad hacia ecosistemas digitales inteligentes. Actualmente, la falta de software analítico en los protocolos de carga limita la vida útil de las baterías de litio, un problema que el hardware por sí solo no puede resolver.

Fundamentamos esta investigación en la integración de Sistemas de Tiempo Real y Machine Learning aplicados a la electrónica de potencia. A diferencia de los modelos matemáticos estáticos, proponemos el uso de redes neuronales ligeras para interpretar el comportamiento del convertidor CD-CD en tiempo real, permitiendo que el sistema aprenda y se adapte a las fluctuaciones de carga del vehículo

El sector de la electromovilidad en México presenta una brecha tecnológica debido a la falta de herramientas de diagnóstico inteligente para convertidores CD-CD. Los sistemas actuales emplean un monitoreo pasivo que solo registra variables básicas, lo cual resulta insuficiente para gestionar las fluctuaciones dinámicas de voltaje y corriente, características de la carga de vehículos eléctricos.

Esta limitación técnica obliga a un mantenimiento reactivo y genera ineficiencias energéticas. La ausencia de una plataforma que integre telemetría con IA impide el ajuste automático ante anomalías, provocando sobrecalentamientos que degradan prematuramente las baterías de litio y obstaculizan el desarrollo de un transporte eléctrico sostenible y confiable.

Si se implementa un sistema de telemetría y diagnóstico basado en algoritmos de inteligencia artificial para el control de convertidores CD-CD, entonces será posible identificar patrones de ineficiencia y predecir anomalías operativas con un margen de error menor al de los sistemas de monitoreo convencionales, logrando una optimización en la curva de carga de vehículos eléctricos y una reducción en el estrés térmico de los componentes de potencia.

Desarrollar una plataforma integral de telemetría y diagnóstico basada en Inteligencia Artificial para el monitoreo, procesamiento y predicción del comportamiento de convertidores CD-CD, con el fin de optimizar la eficiencia energética y la gestión de carga en aplicaciones de electromovilidad.

  • Desarrollar un módulo para la captura sincronizada y en tiempo real de voltaje, corriente y potencia.
  • Configurar un servidor centralizado para el almacenamiento, procesamiento y gestión de interfaces.
  • Implementar una estructura relacional en PostgreSQL para optimizar la velocidad de consulta de mediciones.
  • Instrumentar el sistema para establecer los parámetros de referencia necesarios en el entrenamiento de modelos de IA.
  • Vincular algoritmos de IA con la base de datos para predecir el comportamiento dinámico del convertidor.
  • Comparar las predicciones de la IA frente a mediciones reales para validar la precisión del modelo.
  • Evaluar la robustez del sistema integral bajo escenarios de estrés operativo.
  • Cuantificar la mejora en eficiencia energética y gestión de carga aplicada a la electromovilidad.
  • ODS 7: Energía Asequible y No Contaminante
  • ODS 9: Industria, Innovación e Infraestructura
  • ODS 11: Ciudades y Comunidades Sostenibles

Este proyecto se basa en el hardware y la infraestructura IoT para convertidores CD-CD desarrollados por Lovera (2024), sobre los cuales se integraron optimizaciones de diseño en PCB y una nueva capa de software. Esta arquitectura aborda la necesidad de supervisar la electrónica de potencia ante el alto estrés eléctrico en vehículos eléctricos tal como menciona (Paret et al., 2022). La investigación se sustenta en la relevancia del análisis de datos operativos para la autonomía vehicular (Ramírez, 2024) y el uso de IA para el mantenimiento predictivo (López, 2025). Mediante la implementación de Gemelos Digitales e inteligencia artificial, es posible procesar la complejidad de estos sistemas y lograr diagnósticos de alta precisión (Huang et al., 2025), optimizando así la seguridad en la electromovilidad (Wang et al., 2024).

La relevancia de este desarrollo se sustenta en investigaciones previas que identifican a la electrónica de potencia como un componente crítico para la fiabilidad de los vehículos eléctricos (Paret et al., 2022). Estudios recientes han demostrado que el análisis de datos de operación reales es fundamental para comprender y mejorar la autonomía de estos sistemas (Ramírez, 2024), validando la necesidad de implementar soluciones de mantenimiento predictivo basadas en inteligencia artificial (López, 2025). Asimismo, la literatura científica respalda la evolución hacia sistemas de control inteligente que utilicen el procesamiento de datos para garantizar la seguridad y eficiencia energética en aplicaciones de transporte (Wang et al., 2024).

Para potenciar la capacidad del hardware base, se plantea la integración de modelos de inteligencia artificial y conceptos de Gemelos Digitales, los cuales permiten procesar la naturaleza no lineal de los convertidores y detectar anomalías con alta precisión (Huang et al., 2025). El uso de estas herramientas tecnológicas, junto con el análisis estadístico y el procesamiento en la nube, complementa el diseño robusto de hardware derivado del trabajo de Lovera (2024), proporcionando un ecosistema integral de telemetría y diagnóstico capaz de predecir fallos y optimizar el rendimiento de los convertidores CD-CD en aplicaciones de electromovilidad.

Fase I: Diagnóstico y requerimientos del sistema

La investigación partió de una plataforma de hardware preexistente dedicada al sensado de variables de potencia. Se identificó la necesidad de evolucionar este sistema hacia una solución de monitoreo integral que permitiera la visualización de picos anormales en tiempo real. En esta etapa se definieron los requerimientos técnicos, priorizando la autonomía de datos y la capacidad de operación.

Fase II: Diseño de la Arquitectura de Datos e Interfaz

A diferencia de soluciones comerciales o dependientes de la nube (como Thingspeak), se optó por un ecosistema propio. Se diseñó una estructura de base de datos en PostgreSQL para garantizar la persistencia y personalización de los registros. Para la gestión de la información, se desarrolló una API utilizando Python y FastAPI, seleccionados por su alta eficiencia y baja latencia en el manejo de flujos masivos de datos.

Fase III: Integración y Comunicación Hardware-Software

Esta fase se centró en establecer el puente de comunicación mediante el microcontrolador ESP32. Se implementó un protocolo que permite al sistema transmitir los datos de voltaje y corriente desde los sensores hacia el backend. Un aspecto crítico fue la configuración de la operación híbrida, asegurando que el sistema pueda gestionar la información tanto de forma local (offline) como a través de la red (online), garantizando la continuidad del monitoreo ante fallos de conectividad.

Fase IV: Pruebas de Funcionalidad y Software (Backend/Frontend)

Se llevaron a cabo pruebas unitarias y de integración para validar el ecosistema de software. En el Backend, se verificó la correcta recepción, procesamiento y almacenamiento de las tramas de datos enviadas por la ESP32 en la base de datos. En el Frontend, se validó la integridad de la interfaz de usuario, asegurando una visualización fluida de las gráficas y una respuesta inmediata a los eventos de telemetría.

Fase V: Pruebas y Validación Experimental

Finalmente, se realizó una fase de validación física para asegurar la exactitud de los datos presentados. Mediante el uso de instrumentación especializada (multímetros), se midieron los valores reales de voltaje y corriente en las etapas de entrada y salida del convertidor CD-CD. Estos valores físicos se contrastaron con los datos visualizados en la plataforma digital; la mínima discrepancia entre la medición analógica y la digital permitió validar la calibración de los sensores y la confiabilidad del sistema de telemetría bajo condiciones de laboratorio reproducibles.

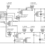
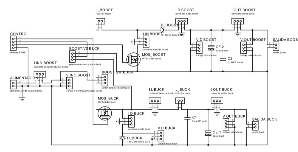
Se implementó un sistema basado en un banco de convertidores de potencia que integra módulos de potencia (PWM), de procesos (Buck y Boost) y de adquisición de datos. Este último emplea sensores gestionados por un Arduino MEGA 2560 Pro Min y una ESP32 (Anexo 1), encargados del censado y la comunicación IoT. Los datos se envían a una base de datos PostgreSQL (Anexo 2), donde las variables de voltaje y corriente se organizan en tablas con una tasa de muestreo de 10 a 15 datos por segundo, información que sirve de insumo para la inteligencia artificial.

A partir de esta estructura, se desarrolló una plataforma web con interfaces para la visualización de datos mediante gráficas (Anexos 4, 5, 6, 7 y 8) y una función de historial con registro temporal (Anexo 6). Asimismo, se integró la predicción del comportamiento del convertidor (Anexos 4, 5 y 6) mediante una red neuronal. Esta arquitectura consta de 38 neuronas de entrada, dos capas ocultas de 512 neuronas para la abstracción de características y una capa de salida de 7 neuronas que estima los valores numéricos de las variables del sistema.

La investigación demuestra la factibilidad de una plataforma de telemetría y diagnóstico basada en IA para convertidores CD-CD. Aunque el control inteligente aún se encuentra en fase de desarrollo, los resultados respaldan el potencial del sistema para evolucionar hacia soluciones energéticas más eficientes y confiables en materia de electromovilidad.

Adán, L. G. J. (2024). Banco de pruebas de convertidores de potencia CD-CD para su evaluación dinámica en tiempo real utilizando IOT. https://ru.dgb.unam.mx/items/dfa2eaab-ce4b-40cc-bd9d-93ca3f22a45b

Huang, Z., Gong, J., Xiao, X., Gao, Y., Xia, Y., Wheeler, P., & Ji, B. (2025). Artificial Intelligence and Digital twin Technologies for power converter control in transportation Applications: a review. IET Power Electronics, 18(1). https://doi.org/10.1049/pel2.70013

Paret, P., Finegan, D., & Narumanchi, S. (2022). Artificial intelligence for power Electronics in Electric Vehicles: Challenges and opportunities. Journal of Electronic Packaging, 145(3). https://doi.org/10.1115/1.4056306

Alfonso, R. a. M. (2024). Análisis de autonomía de vehículos eléctricos basado en datos de operación reales. In Repositorio Institucional. https://doi.org/10.58011/vr33-rp44

Santiago, L. S. (2025, July 9). Estudio sobre el uso de la inteligencia artificial en convertidores de potencia para vehículos eléctricos. https://upcommons.upc.edu/entities/publication/0571584c-446e-43a8-9010-49b1652a9ed6

Wang, L., Weidong, X., & Xiaoxia, L. (2024). Intelligent monitoring and control of power systems based on artificial intelligence technology. Procedia Computer Science, 247, 963–969. https://doi.org/10.1016/j.procs.2024.10.116