Equipo [NS - MA - 31 ECO-PLASMA: PURIFICACIÓN INTELIGENTE DE AGUAS RESIDUALES DEL FUTURO] OSIEL CÁRDENAS HERNÁNDEZ[Mecatrónica-Superior], AMAIRANY GONZÁLEZ HERNÁNDEZ[Mecatrónica-Superior], RUBÉN ÁNGEL GONZÁLEZ HUITRÓN[Mecatrónica-Superior]
Este proyecto propone el diseño e implementación de un sistema mecatrónico orientado a la purificación inteligente de aguas residuales del futuro, integrando humedales artificiales y plasma atmosférico como una alternativa innovadora, sostenible y de bajo consumo energético frente a los métodos convencionales. Ante la creciente escasez de agua y las limitaciones de los procesos tradicionales, Eco-plasma plantea un modelo tecnológico capaz de combinar procesos naturales de depuración con automatización avanzada, sentando las bases de una nueva generación de sistemas de tratamiento más eficientes, adaptables y ambientalmente responsables.
El sistema se fundamenta en humedales artificiales compuesto por capas de materiales filtrantes y vegetación acuática que favorecen procesos de fitorremediación, permitiendo retener sólidos suspendidos y reducir contaminantes orgánicos. Este proceso se optimiza mediante un sistema automatizado que regula el flujo hidráulico a través de electroválvulas y sensores, garantizando control preciso del nivel, caudal y condiciones operativas internas.
La supervisión y el control se apoyan en tecnologías IoT, permitiendo monitoreo en tiempo real, análisis de datos y estabilidad funcional continua. Como etapa complementaria, se integra un sistema de plasma atmosférico generador de ozono, alimentado por un amplificador de alta eficiencia energética, que refuerza la eliminación de microorganismos patógenos y compuestos orgánicos, mejorando significativamente la calidad final del agua.
El desempeño se evalúa conforme a la NOM-001-SEMARNAT-2021, asegurando la viabilidad técnica y ambiental de la reincorporación segura del agua tratada al entorno.
Lista de siglas
ECO: Ecológico
IoT: Internet of Things (Internet de las Cosas)
NOM: Norma Oficial Mexicana
SEMARNAT: Secretaría de Medio Ambiente y Recursos Naturales
DBO: Demanda Bioquímica de Oxígeno
DQO: Demanda Química de Oxígeno
pH: Potencial de Hidrógeno
rpm: Revoluciones por minuto
L: Litros
mg: Miligramos
h: Horas
min: Minutos
This project proposes the design and implementation of a mechatronic system oriented toward the intelligent purification of wastewater of the future, integrating constructed wetlands and atmospheric plasma as an innovative, sustainable, and low energy consumption alternative compared to conventional methods. In view of increasing water scarcity and the limitations of traditional processes, Eco-plasma proposes a technological model capable of combining natural purification processes with advanced automation, laying the foundations for a new generation of more efficient, adaptable, and environmentally responsible treatment systems.
The system is based on constructed wetlands composed of layers of filtering materials and aquatic vegetation that promote phytoremediation processes, allowing the retention of suspended solids and the reduction of organic contaminants. This process is optimized through an automated system that regulates hydraulic flow through solenoid valves and sensors, guaranteeing precise control of level, flow rate, and internal operating conditions.
Supervision and control are supported by IoT technologies, allowing real-time monitoring, data analysis, and continuous functional stability. As a complementary stage, an atmospheric plasma ozone-generating system is integrated, powered by a high energy efficiency amplifier, which reinforces the elimination of pathogenic microorganisms and organic compounds, significantly improving the final quality of the water.
Performance is evaluated in accordance with NOM-001-SEMARNAT-2021, ensuring the technical and environmental viability of the safe reintegration of treated water into the environment.
List of Acronyms
ECO: Ecological
IoT: Internet of Things
NOM: Official Mexican Standard
SEMARNAT: Ministry of Environment and Natural Resources
BOD: Biochemical Oxygen Demand
COD: Chemical Oxygen Demand
pH: Potential of Hydrogen
rpm: Revolutions per minute
L: Liters
mg: Milligrams
h: Hours
min: Minutes
Sinopsis (Náhuatl – Huasteca oriental)
Tlamantli tekitl para quipalehuia atl chichiltic, tlen quipia tlachiyalistli humedal ihuan plasma tlen nemi ipan ehecatl, para quipopolohua tlen amo kualli tlen kipia in atl.
Quineltoka fitorremediación (palehuia ika xochitl ihuan tlakatl), control tlamantli motekitilia ica máquina, ihuan tlachiyalistli in tlen mochipa nemi ika sensores (IoT). Noijki quipia ozono para quimictia kokolistli ihuan quixitinia tlen amo kualli orgánicos, ken tikneki in norma NOM-001-SEMARNAT-2021.
Sinopsis
Sistema mecatrónico de tratamiento de aguas residuales que integra humedales artificiales y plasma atmosférico para la remoción eficiente de contaminantes. Combina fitorremediación, control automatizado y monitoreo en tiempo real mediante sensores con cosas (IoT), incorporando generación de ozono para la desinfección y degradación de compuestos orgánicos, conforme a la NOM-001-SEMARNAT-2021.
Durante la época medieval, el crecimiento de las ciudades trajo consigo serios problemas sanitarios, ya que las aguas residuales eran vertidas directamente en calles y ríos sin ningún tipo de tratamiento. La falta de sistemas adecuados de saneamiento provocó enfermedades y crisis de salud pública, evidenciando la necesidad de desarrollar métodos más eficientes para el manejo del agua.
En la actualidad, el tratamiento de aguas residuales continúa siendo un desafío, especialmente en instituciones educativas donde el consumo diario de agua es elevado. Convencionalmente se requieren miles de litros de agua para actividades básicas como el uso de sanitarios, laboratorios y limpieza. Sin embargo, esta agua no puede reutilizarse sin un tratamiento adecuado, ya que debe cumplir con condiciones mínimas de calidad para evitar riesgos sanitarios.
En este escenario surge Eco-plasma: Purificación Inteligente de Aguas Residuales del Futuro, una propuesta que no solo busca tratar el agua, sino restaurar su calidad para que pueda reincorporarse de manera segura y responsable a su entorno natural.
Se plantea la incorporación de la ozonización por medio de plasma atmosférico, lo cual incrementa significativamente la calidad del agua tratada, permitiendo cumplir con la NOM-001-SEMARNAT-2021 y asegurando que el recurso hídrico pueda retornar al medio ambiente sin comprometer los ecosistemas, contribuyendo así a un modelo de gestión hídrica sostenible y orientado al futuro.
Los humedales artificiales representan una alternativa viable, pero requieren mejoras para incrementar su eficiencia. Por ello, este proyecto propone un sistema mecatrónico que integra humedales artificiales, plasma atmosférico y control electrónico mediante un amplificador clase E. Esta propuesta se alinea con los principios establecidos en la Agenda 2030 para el Desarrollo Sostenible, impulsada por la Organización de las Naciones Unidas, al promover estrategias que favorecen la gestión sostenible del agua, el desarrollo de tecnologías ambientales innovadoras y la protección de los ecosistemas.
Pregunta de investigación
¿Cómo contribuye la integración de Eco-plasma: Purificación inteligente de aguas residuales del futuro, a la mejora de la eficiencia del tratamiento de aguas residuales y en la remoción de contaminantes persistentes a la calidad del agua tratada conforme a la normativa ambiental NOM-001- SEMARNAT-2021?
Planteamiento del Problema
El sector hídrico enfrenta el reto de desarrollar sistemas de tratamiento de aguas residuales más eficientes, sostenibles y energéticamente optimizados. Los humedales artificiales se han consolidado como una alternativa viable frente a los procesos convencionales y su capacidad de aprovechar procesos naturales de fitorremediación. Sin embargo, en la mayoría de los casos, estos sistemas presentan limitaciones en la remoción de contaminantes persistentes, compuestos orgánicos y microorganismos patógenos, lo que puede comprometer el cumplimiento de la NOM-001-SEMARNAT-2021.
Esta situación representa una limitante técnica, ya que el tratamiento basado únicamente en procesos biológicos puede no reflejar una eficiencia integral en términos de desinfección avanzada y degradación química profunda. Por lo tanto, se identifica la necesidad de desarrollar un sistema híbrido que integre tecnologías complementarias capaces de potenciar el desempeño del tratamiento sin incrementar significativamente el consumo energético ni la complejidad operativa.
En este contexto, se plantea la implementación de Eco-plasma, un sistema mecatrónico que combina humedales artificiales con plasma atmosférico para la generación controlada de ozono, incorporando automatización y monitoreo en tiempo real. Esta integración permite evaluar parámetros clave como la eficiencia de remoción, la reducción de carga orgánica y microbiológica dentro de un esquema controlado, favoreciendo resultados más precisos y representativos para la optimización de tecnologías de purificación inteligente de aguas residuales del futuro.
Se podrá desarrollar un sistema mecatrónico para la remoción de contaminantes en aguas residuales utilizando humedales artificiales y plasma atmosférico.
Diseñar e implementar un sistema Eco-plasma orientado a la purificación inteligente de aguas residuales mediante la integración de humedales artificiales y plasma atmosférico para la generación de ozono, con el propósito de incrementar la desinfección y tratamiento de la calidad del agua y asegurar su reincorporación segura al medio ambiente conforme a la NOM-001-SEMARNAT-2021.
Este proyecto se relaciona con diversos Objetivos de Desarrollo Sostenible al promover el uso responsable de los recursos y la protección de los ecosistemas en concordancia con la Agenda 2030.
El tratamiento de aguas residuales es un desafío global asociado a la contaminación de los cuerpos de agua y al aumento en la demanda del recurso hídrico. [1] Organismos internacionales destacan que su tratamiento adecuado es fundamental para proteger la salud pública, preservar los ecosistemas y permitir la reutilización segura del agua [2].
Los humedales artificiales representan una alternativa sostenible al reproducir procesos naturales de depuración mediante mecanismos físicos, químicos y biológicos [3]. Estudios previos demuestran su eficiencia en la remoción de contaminantes como una opción viable frente a sistemas convencionales [4]. Sin embargo, para eliminar contaminantes persistentes y microorganismos ha motivado la integración de tecnologías complementarias. En este contexto, la NOM-001-SEMARNAT-2021 establece los criterios para evaluar la eficiencia del tratamiento y garantizar la protección ambiental [5].
MÉTODO
Humedales artificiales para tratamiento de aguas residuales
Los humedales artificiales son sistemas de tratamiento basados en procesos físicos, químicos y biológicos que permiten la remoción de materia orgánica, nutrientes y sólidos suspendidos mediante filtración, sedimentación, adsorción y actividad microbiana asociada a la rizosfera de las plantas [6].
Estos sistemas destacan por su bajo consumo energético y costos operativos reducidos, lo que los convierte en una alternativa sostenible frente a tecnologías convencionales. Diversos estudios reportan eficiencias superiores al 70% en la reducción de DBO y sólidos suspendidos totales, aunque presentan limitaciones en la eliminación de contaminantes persistentes y microorganismos patógenos [7].
Plasma atmosférico y ozonización en tratamiento de agua
El plasma atmosférico aplicado al tratamiento de aguas genera especies reactivas de oxígeno, incluyendo ozono (O₃), radicales hidroxilo y peróxidos, que actúan como agentes oxidantes avanzados capaces de degradar compuestos orgánicos recalcitrantes e inactivar microorganismos [8].
La ozonización es reconocida como una tecnología de oxidación avanzada que mejora significativamente la reducción de DQO y la desinfección del agua sin generar residuos secundarios persistentes cuando se controla adecuadamente [9]. La integración de plasma con sistemas biológicos ha demostrado efectos sinérgicos en la mejora de la calidad del efluente tratado.
Sistemas híbridos y control automatizado
La integración de procesos biológicos con tecnologías fisicoquímicas avanzadas ha sido propuesta como estrategia para incrementar la eficiencia global del tratamiento de aguas residuales [9]. El uso de sensores y sistemas automatizados permite monitorear parámetros como pH, conductividad y turbidez en tiempo real, optimizando la operación y garantizando estabilidad en el proceso. Esta tendencia se enmarca en el desarrollo de sistemas inteligentes de tratamiento orientados a la sostenibilidad y eficiencia energética.
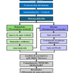
Diseño
Diseño del sistema integral
En la primera etapa se realizó el diseño conceptual y técnico, definiendo las dimensiones generales del sistema de tratamiento de aguas residuales mediante SolidWorks (Ilustración 1).

Ilustración 1. Diseño del sistema de tratamiento de aguas residuales desarrollado en SolidWorks, que integra el sistema hidráulico y humedales artificiales.
Construcción del sistema de humedales artificiales
El sistema de humedales artificiales se construyó con tres contenedores de 114 L dispuestos en serie, incorporando capas filtrantes de materiales (Ilustración 2), con el fin de favorecer la filtración, adsorción y fitorremediación. Asimismo, se integró un sistema de tuberías que permitió una distribución uniforme del agua residual (Ilustración 3).

Ilustración 2. Humedal artificial compuesto por capas de algodón, carbón activado, arena, grava, suelo y plantas ornamentales.

Ilustración 3. Sistema de control basado en Arduino Nano, sensores de humedad y electroválvulas.
Automatización y sistema de control
El sistema automatizado (Ilustración 4), permitió el control automático del ingreso de agua residual. La alimentación se realizó con una fuente conmutada que redujo el voltaje a niveles seguros para la electrónica de control.

Ilustración 4. Sistema de tuberías y riego (½”) para la distribución uniforme de aguas residuales.
Tratamiento del agua residual y evaluación de calidad
El agua residual fue obtenida de una fosa séptica (Ilustración 5), la eficiencia del sistema se evaluó mediante el análisis de parámetros fisicoquímicos como pH, sólidos suspendidos, fosfatos y nitratos. La calidad del agua tratada se analizó conforme a la NOM-001-SEMARNAT-2021 (Ilustración 6), lo que permitió evaluar el desempeño de los humedales artificiales como sistema de tratamiento (Ilustración 7).

Ilustración 5. Abastecimiento de agua residual desde fosa séptica hacia un tanque de almacenamiento de 200 L que alimenta los humedales artificiales.

Ilustración 6. Medición de pH del agua residual (pH 9.41, alcalina) y del agua tratada en humedales (pH 6.7–8.5), con resultados concordantes entre tiras y medidor digital.

Ilustración 7. Sistema hibrido de plasma atmosférico para generación de ozono, con amplificador clase E, compuesto por cinco cámaras de reacción.
Diseño e integración del sistema de plasma atmosférico
Para la generación de ozono, se diseñó e integró un sistema de plasma atmosférico. El plasma generado permitió una reducción adicional de contaminantes orgánicos, inorgánicos y microorganismos presentes en el agua previamente tratada (Ilustración 8).

Ilustración 8. Monitoreo de la concentración de ozono durante el tratamiento de agua, hasta 2 h 30 min de operación y una ligera disminución posterior.
Los humedales artificiales demostraron un desempeño eficiente como etapa primaria del sistema de tratamiento, logrando una remoción inicial significativa de contaminantes mediante procesos de filtración, adsorción y fitorremediación. Cada humedal fue establecido con 24 plantas no comestibles previamente maduras, lo que garantizó la estabilidad biológica del sistema durante la evaluación experimental (Ilustración 9).

Ilustración 9. Las plantas germinaron a los 14 días y alcanzaron su madurez aproximadamente a los 60 días.
El agua residual de entrada presentó una carga contaminante elevada, con una DQO inicial de 262 mg/L, nitratos de 150 mg/L y un pH fuera del rango óptimo. No obstante, tras el tratamiento en los humedales se observó una reducción progresiva de la DQO, alcanzando valores de 50 mg/L en el humedal 1, 95 mg/L en el humedal 2 y 138 mg/L en el humedal 3, cumpliendo con los límites establecidos por la NOM-001- SEMARNAT-2021. Asimismo, el pH del agua tratada se estabilizó entre 6.5 y 7.3, confirmando la capacidad reguladora del sistema biológico.
Durante el periodo de evaluación, cada humedal procesó diariamente 10 litros de agua residual, obteniéndose aproximadamente 2 litros de agua tratada por módulo (Ilustración 10).

Ilustración 10. En conjunto, los tres humedales produjeron 6 litros de agua filtrada, evidenciando una clarificación visible respecto al agua de entrada.
En cuanto a los nitratos, se obtuvo una remoción parcial significativa, con eficiencias del 80 %, 62 % y 73 % para los humedales 1, 2 y 3, respectivamente, lo que justifica la incorporación de etapas adicionales de tratamiento. La integración del plasma atmosférico como etapa avanzada del sistema mecatrónico permitió potenciar la eficiencia global del proceso, demostrando una mejora de la calidad del agua y su posible reutilización o reincorporación segura al ambiente (Ilustración 11).
Ilustración 11. La generación de ozono favoreció la degradación de contaminantes que no fueron eliminados completamente en la etapa natural, así como la reducción de microorganismos presentes en el efluente.
Análisis de resultados y discusión
Las pruebas evidenciaron una mejora significativa en la calidad del agua tratada. El pH se estabilizó de valores alcalinos a niveles cercanos a la neutralidad tras el paso por los humedales artificiales. Conforme a la NOM-001-SEMARNAT-2021, se obtuvo una eficiencia de remoción cercana al 80% en DQO y fosfatos, validando el sistema como tratamiento primario. Además, la descarga de barrera dieléctrica con vidrio permitió una generación estable de ozono (4.999 rpm y 2 L/min), logrando una reducción adicional de contaminantes y mejorando la calidad final del agua. (Ilustración 12).

Ilustración 12. El presente análisis incluye los resultados de análisis fisicoquímicos de agua residual y agua tratada, realizados y validados por el Tecnológico de Estudios Superiores de Jilotepec, a través de la División de Ingeniería Química, lo que respalda la confiabilidad de la información presentada.
Futuras líneas de investigación
Se propone realizar las siguientes líneas de investigación:
El sistema desarrollado en el proyecto demostró que la integración de humedales artificiales y plasma atmosférico constituye una alternativa eficiente, sostenible y tecnológicamente viable para el tratamiento avanzado de aguas residuales. Los humedales artificiales permitieron una remoción inicial efectiva de contaminantes mediante procesos naturales de filtración y fitorremediación, estableciendo una base biológica sólida para el proceso de depuración.
La incorporación del plasma atmosférico para la generación de ozono reforzó significativamente el tratamiento, logrando una reducción notable de la carga orgánica, fosfatos y sólidos suspendidos, lo que se tradujo en una mejora sustancial de la calidad del efluente tratado. Esta combinación híbrida evidencia el potencial de los sistemas eco-tecnológicos inteligentes para optimizar la eficiencia global del proceso sin incrementar considerablemente el consumo energético.
Si bien se identificaron limitaciones en la remoción de nitratos y en el tiempo óptimo de operación del generador de ozono, los resultados obtenidos confirman la viabilidad del sistema como una propuesta orientada a la purificación inteligente del agua, favoreciendo su reutilización y reincorporación segura al medio ambiente. En este sentido, Eco-plasma se posiciona como un modelo prometedor para el desarrollo de tecnologías de tratamiento de aguas residuales del futuro.
[1] Naciones Unidas, Agua, s.f.
[2] Organización Mundial de la Salud, Tratamiento del agua y control de patógenos: Eficiencia de los procesos para lograr agua potable segura. Ginebra, Suiza: WHO Press, 2017.
[3] V. Arteaga-Cortez, “Estado del arte sobre la remoción de nitrógeno y fósforo en humedales artificiales,” Water Technology and Sciences, vol. 10, no. 2, pp. 45–60, 2019.
[4] W. J. Asprilla, J. S. Ramírez y D. C. Rodríguez, “Humedales construidos subsuperficiales como alternativa sostenible para el tratamiento de aguas residuales,” Revista Ingenierías USBMed, vol. 11, no. 1, pp. 23–34, 2020.
[5] Secretaría de Medio Ambiente y Recursos Naturales (SEMARNAT), Norma Oficial Mexicana NOM-001-SEMARNAT-2021, Diario Oficial de la Federación, México, 2021.
[6] R. H. Kadlec y S. D. Wallace, Humedales de tratamiento, 2ª ed. Boca Ratón, FL, EE. UU.: CRC Press, 2009.
[7] J. Vymazal, “Humedales construidos para el tratamiento de aguas residuales,” Water, vol. 2, no. 3, pp. 530–549, 2010.
[8] P. Lukes, E. Dolezalova, I. Sisrova y M. Clupek, “Química en fase acuosa y efectos bactericidas de una descarga de plasma en aire en contacto con agua,” Plasma Sources Science and Technology, vol. 23, no. 1, 2014.
[9] U. von Gunten, “Ozonización del agua potable: Parte I. Cinética de oxidación y formación de productos,” Water Research, vol. 37, no. 7, pp. 1443–1467, 2003.